Inici / Transparència i compromís
Transparència i compromís
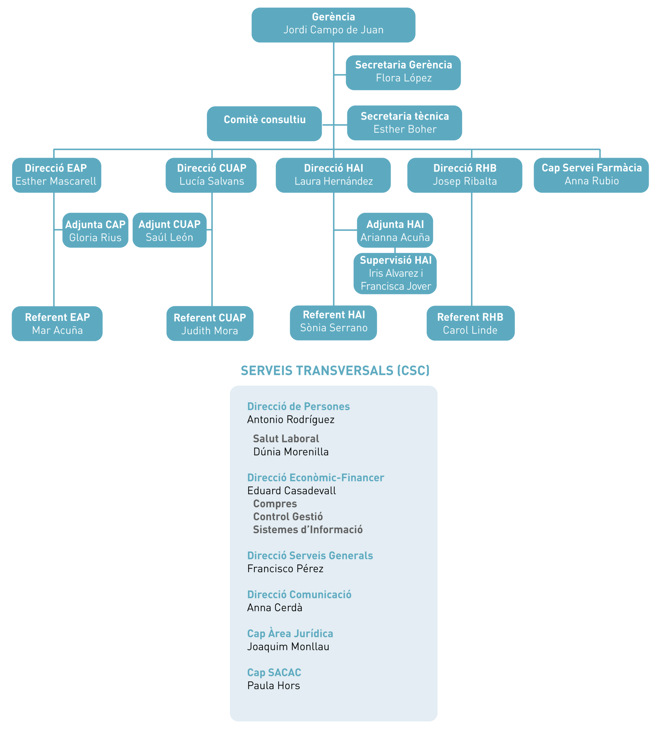
Organigrama
Transparència i compromís
Consell de Participació Ciutadana
L’objectiu del Consell de Participació Ciutadana és disposar d’un espai estable de participació de la ciutadania en els serveis de salut i implicar les persones usuàries en la millora del CAP Cotxeres.
A través d’aquest espai, es busca integrar l’opinió i la perspectiva del pacient de la nostra àrea d’influència per millorar el funcionament general del centre i els diferents processos assistencials i organitzatius, així com per poder fer un seguiment i avaluació dels canvis.
El Consell de Participació Ciutadana està format, principalment, per les direccions i referents dels serveis d’Atenció Primària del CIS Cotxeres, així com per pacients i familiars que estan en contacte amb el CAP de manera habitual i que representen diferents col·lectius d’usuaris. També hi són representats els agents socials de l’àrea d’influència de l’EAP BCN 8J Cotxeres, entre els quals figuren associacions de veïns, associacions de pacients i equipaments comunitaris.
Tot i que es tracta d’un espai dissenyat per a la millora de l’atenció primària, també tenen lloc sessions de treball ampliades, on es fan partícips els altres dispositius del CIS Cotxeres per detectar necessitats o mancances en el funcionament integral del CIS.
Si estàs interessat a assitir a les reunions del Consell de Participació Ciutadana, envia’ns un correu a cotxeres@consorci.org.
Transparència i compromís
Memòries corporatives
A continuació, podeu consultar les diferents Memòries corporatives, que recullen l’activitat duta a terme pel CIS Cotxeres:
Transparència i compromís
Portal de transparència
El Centre Integral de Salut Cotxeres (CIS Cotxeres) està gestionat pel Consorci de Salut i d’Atenció Social de Catalunya (CSC), mitjançant la societat CSC Vitae, S.A.
En compliment del que estableix la Llei 19/2014, del 29 de desembre, de transparència, accés a la informació pública i bon govern, la informació objecte de publicitat activa segons la referida llei es troba al Portal de Transparència del Consorci de Salut i Social de Catalunya.
Així mateix, al mateix Portal de Transparència del CSC, teniu a la vostra disposició una bústia, a través de la qual podreu sol·licitar qualsevol informació pública que no trobeu al Portal.
Transparència i compromís
Codi ètic
En pertànyer al Consorci de Salut i Social de Catalunya (CSC), entitat pública i sense afany de lucre, el CIS Cotxeres comparteix els compromisos del codi ètic de la institució i n’adquireix d’altres relacionats amb l’activitat assistencial que duu a terme.
També s’ha dotat d’un Codi ètic específic per als Serveis Complementaris, per garantir la correcta separació entre l’activitat pública i la privada, i vetllar perquè tots els beneficis obtinguts amb els serveis de pagament es reinverteixin, íntegrament, en els serveis públics del centre.
Transparència i compromís
Canal de denúncies
Si voleu informar sobre algun cas d’incompliment de la legislació vigent o d’alguna altra irregularitat per part de membres de la nostra organització, el CIS Cotxeres posa a la vostra disposició el Canal de denúncies.